Overslaan en naar de inhoud gaan
Hoofdnavigatie
Hulpen
Energie
Gezondheid
Huisvesting & Dakloosheid
ISP
Jeugd & Gezin
Leefloon
Schuldenbemiddeling
Senioren
Sociale en culturele participatie
Het OCMW
Wie zijn wij?
Organigram
Transparantie
Rust- en verzorgingstehuis Val des Roses
Contacten
Toegang voor gezondheidswerkers
Jobs - Werken bij het OCMW
Raad voor maatschappelijk welzijn
Bibliotheek
Agenda
De Sociale Coordinatie van Vorst
De Sociale Coordinatie
Dienstenplan "Sociaal Vorst"
LWGC Laag Vorst
Diagnostische bibliotheek
Diogene
FAQ
Contact
Contact
Zoeken
nl
FR
NL
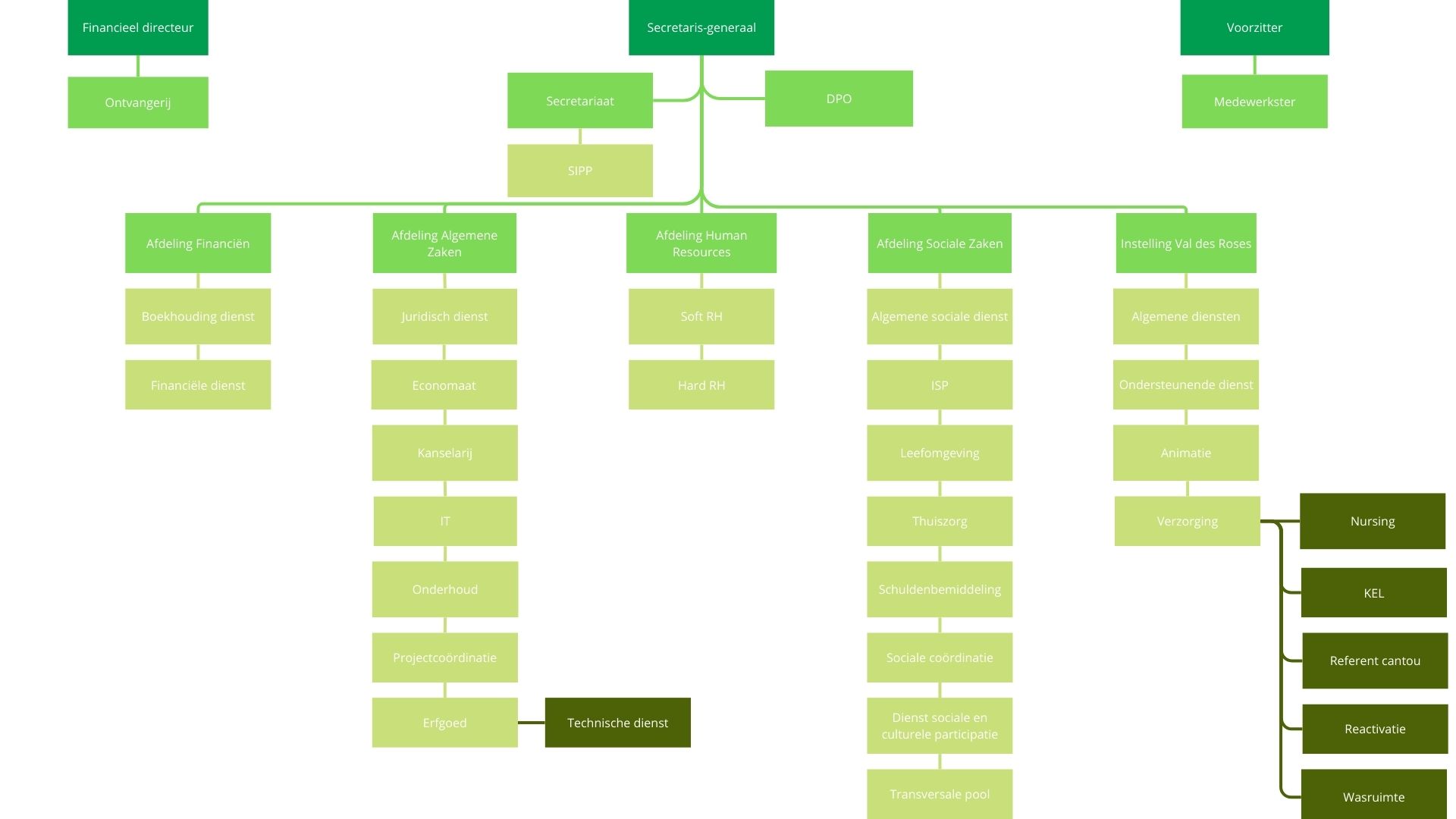
Organigram
Kruimelpad
Je bent hier :
Home
Het Ocmw
Organigram